在实际的用电线路中,热继电器主要用于电动机过流保护,但有些集体用电单位或用电场所将其作为限电器来使用。
具体制作方法如图1,热继电器手动复位时,将热继电器复位螺丝旋出,选用热继电器的额定电流和用户总的额定电流保持一致。

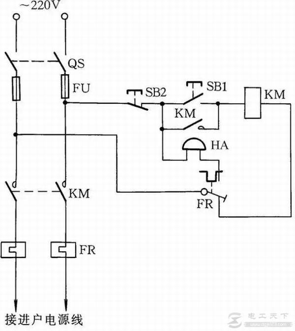
图1:利用热继电器制作限电器线路
在实际的用电线路中,热继电器主要用于电动机过流保护,但有些集体用电单位或用电场所将其作为限电器来使用。
具体制作方法如图1,热继电器手动复位时,将热继电器复位螺丝旋出,选用热继电器的额定电流和用户总的额定电流保持一致。

图1:利用热继电器制作限电器线路