有关家用吸尘器控制电路的原理图,家用吸尘器有可调速和不可调速两种,家用吸尘器控制电路的结构组成与工作原理分析。
家用吸尘器控制电路原理图
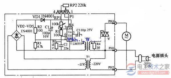
如下图:

家用吸尘器有可调速和不可调速两种,上图为可调速富达牌吸尘器电路。电路采用电子调速方式,通过改变晶闸管的导通角来调节电动机的转速。电路以时基LM555(IC1)为核心,它与外围元件组成脉冲触发器,LM555工作在触发单稳态工作模式。市电经T1降压得到约11V的交流电压,再经桥式整流形成与市电保持同步的单向脉冲电源。
这一电源分为两路:
1、一路经二极管VD1隔离和电容器C1滤波后,向LM555提供工作电压;
2、另一路经R2、R3分压送入LM555的2脚(TR 端),作为外触发同步信号。
由安装在吸尘器操作手柄上的调速电位器RP2、微调电位器RP1、电阻R1和电容器C2组成RC充放电回路。脉动的外触发同步信号每个周期都使LM555翻转,翻转后RC回路开始充电,C2上的电压随充电时间逐渐增加,当LM555的6脚(TH端)的电位上升到阈值电平时,LM555翻转,其3脚(输出端U0)由高电平突变为低电平。
这一电平下跳经电容器C3和脉冲变压器T2耦合到双向晶闸管V的控制极,使其被触发导通。同时LM555的7脚(DIS端)对地导能,电容器C2上的电荷经电阻R1和LM555的DIS端很快泄放,为下一次同步信号到来时进行充电做准备。
改变电位器RP2的电阻值就改变了RC回路的充电时间常数,因而改变了晶闸管的触发时刻,可以实现一定范围内的无级调速。